疫情过后中小微企业的现金流还扛得住吗?

作者: CBISMB

责任编辑: 张金祥

来源: ISMB

时间: 2020-05-14 12:38

关键字: 中小微 现金流

浏览: 0

点赞: 0

收藏: 0

春暖花开,疫情在全国的协同努力下已明显好转。企业复工,学生复课,人们的生活生产开始回归正轨。这个五一假期,国内旅游收入达475.6亿元,也从一个侧面体现出国内经济在复苏。但疫情期间经历了寒冬的中小微企业们,现在过的怎么样呢?还扛得住吗?

招商银行2月发布的小微企业调研报告显示,2/3的受访企业表示现金流“熬”不过三个月。这意味着,如果没有外来资金的注入,我们可能会在近期看到大量小微企业倒下。

近几年,政府在大力扶持中小微企业金融,金融机构和金融科技公司也在不断创新,力求让中小微企业融资变得更便捷、更便宜。在疫情期间,政府发布了各种减免和扶持政策,各大金融机构联合金融科技公司迅速实现了“无接触贷款”,希望帮助更多中小微企业“活下去”。

其实小微企业的融资难并不是新时代的新问题。这是一个长期存在的世界性难题。早在20世纪30年代,为了制定应对“经济大萧条”的政策,以麦克米伦爵士为首的“金融产业委员会”受英国政府指派调查金融业和工商业,而提出了著名的“麦克米伦缺口”,即“资金的供给方不愿意以中小企业所要求的条件提供资金”;在21世纪的美国,上任总统奥巴马签署颁布了《创业企业扶助法》,目的也是为了试图解决中小企业融资难,以鼓励创业、增加就业。

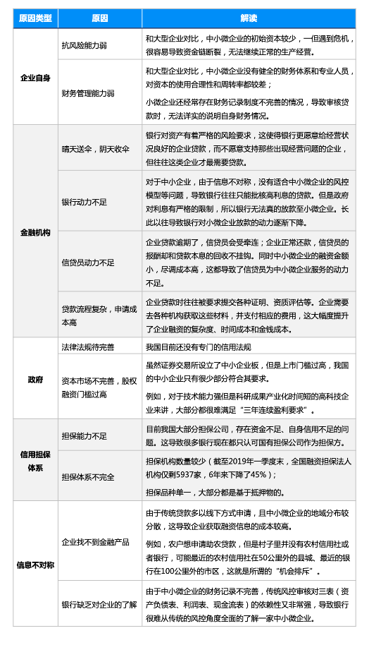
为什么中小微企业融资这么难?

中小微企业融资难的困境,主要源于以下五方面原因:

政府发布了哪些扶持政策?

一方面中小微企业面临着相当大的融资困境,另一方面中小微企业又是我国经济发展和民生保障的重要基础。政府在近年来也在致力于提升中小微企业的融资可得性和便捷性。

此次疫情对中小微企业来讲是一次凛冽的寒冬,政府紧急发布了各项政策,力求帮助中小微企业“活下去”。

● 自三月开始,政府连续发布了多次税收优惠政策。4月7日,国家税务总局与中国银保监会联合发布《关于发挥“银税互动”作用助力小微企业复工复产的通知》,要求在已实施“银税互动”支持政策框架下,针对疫情期间小微企业迫切的资金需求,加大税收信用贷款支持力度,努力帮助小微企业复工复产渡过难关。

● 政府大力扶持和推广金融科技“监管沙盒”的试点工作。自2019年12月,央行在北京市率先开展金融高科技监管试点后,今年4月27日,央行又将试点扩大至上海、重庆、深圳等六市(区)。此举主要是为了探索以金融科技手段助力疫情防控和复工复产,纾解小微民营企业融资难融资贵问题。

金融科技可以提供哪些帮助?

围绕小微企业融资难的原因,我们认为,科技手段可以从改善信息不对称以及提升风控能力两方面提供帮助。

● 改善信息不对称

■ 帮助企业更便捷的完成贷款流程

移动互联网的普及和5G的出现为中小微企业线上融资提供了完备的硬件条件。金融科技公司可以通过搭建线上金融服务平台,帮助企业便捷的获得融资信息,在线完成贷款从申请到放款的流程。同时,在线流程大大降低了企业的申请成本,企业无需前往多个机构准备贷款资质证明,或多次前往银行进行面签、审核等。

■ 帮助银行更全面的了解企业信息

大数据、区块链和云计算的应用,使金融机构可以便捷的获取并分析企业的财务和经营管理信息、企业的信用水平以及风险信息,辅助银行做出更准确的风控判断。

● 提升风控能力

金融科技公司在人工智能和数据建模方面的积累,可以完美的应用到小微企业金融风控模型上。通过使用多维度的新型信息(比如“水电气”的新三表信息)建模,可以使银行更全面的掌握小微企业的经营状况,并给出更合理的贷款定价。

现在有多家科技企业在深耕这个领域,TalkingData就是其中之一。自2019年,TalkingData投入大量资源打造真正能帮助中小微企业的科技金融服务平台,目前已和地处西南、华中、及华东的多所城市政府合作,搭建了相应的金融服务平台以及企业信用平台。

综上所述,中小微企业的融资难、融资贵问题还是普遍存在的。但是我们相信,通过政策扶持、基建完善、科技赋能,这一困境将逐步得到破解。

©本站发布的所有内容,包括但不限于文字、图片、音频、视频、图表、标志、标识、广告、商标、商号、域名、软件、程序等,除特别标明外,均来源于网络或用户投稿,版权归原作者或原出处所有。我们致力于保护原作者版权,若涉及版权问题,请及时联系我们进行处理。