通过严苛工业测试的服务器长什么样?

作者: 计算杂谈

责任编辑: 张金祥

来源: 计算杂谈

时间: 2022-05-10 15:41

关键字: 戴尔 PowerEdge

浏览: 0

点赞: 0

收藏: 0

在2022年中国《政府工作报告》中,重点提及了数据中心行业发展方向,包括:前瞻性的构建数字基础设施,努力提升数据中心行业产业价值和能耗使用效益。

报告中要求加强数字中国建设整体布局,进一步推动数字基础设施投资及建设。与此同时,能耗双控、碳排放逐步转变为考核机制,并将进一步收紧数据中心的能效和产值的政策性约束。

因此,对于企业级用户而言,需要的是高效率、节能且兼具高稳定性的服务器来构建数据中心,这样才能使投资更具经济效益和持久性。

目前,在主流应用及关键业务领域,最受企业级用户青睐的服务器当属双路产品,其优势在于保持高性能的同时又兼顾扩展性,因此适用范围非常广泛。同时,双路服务器也顺理成章的成为了“兵家必争之地”,各大服务器厂商纷纷发力于此,也诞生了很多堪称经典的产品系列。


延续经典的戴尔PowerEdge系列


戴尔PowerEdge R750/R750xs就是这样的一系列经典型号,PowerEdge品牌早在x86服务器崛起之时就风靡于全球,凭借杰出的设计和高可靠性,广泛应用于虚拟化、高性能计算(HPC)、人工智能(AI)及数据库分析等领域。

近日,戴尔两款服务器PowerEdge R750PowerEdge R750xs顺利通过了中国计量科学研究院国家级实验室标准化测试认证,并在诸多测试项目中表现优异。

通过严苛工业测试的服务器长什么样?


中国计量科学研究院


中国计量科学研究院成立于1955年,隶属国家市场监督管理总局,是国家最高的计量科学研究中心和国家级法定计量技术机构。中国计量院现有国家计量基准133项,标准374项,有证标准物质1758项,国际计量局(BIPM)公布的国际互认的校准和测量能力1597项。

1980年以来,中国计量院共有82项科技成果获得国家科学技术奖,省部级奖近400项。“十一五”以来中国计量院共获得国家科技进步奖14项,其中一等奖4项,二等奖10项。可以说,中国计量科学研究院是国内专业程度最高的测试机构,其测试结果也与国际计量组织互认。

作为权威的计量科学研究中心和国家级法定计量技术机构,中国计量科学研究院(NIM)对戴尔PowerEdge R750和PowerEdge R750xs服务器进行了辐射骚扰、静电放电抗扰、浪涌抗扰、高温高湿、振动等多项严苛测试。

通过严苛工业测试的服务器长什么样?


戴尔PowerEdge R750采用了标准的机架式设计,基于第三代英特尔®至强®铂金8380可扩展处理器,单颗CPU可支持8个内存通道,在3200 MT/s的速度下最多可支持32条DDR4 DIMM,此次测试的产品配备了16*32GB RDIMM的组合。硬盘方面则包含4块1.6TB 企业级混合使用NVMe SSD。针对显著提高的数据吞吐量,PowerEdge R750可支持PCIe 4.0和多达24个NVMe SSD驱动器,优化了空气散热功能并提供可选的直接液体冷却功能,以支持不断增长的功率和散热需求。

通过严苛工业测试的服务器长什么样?


PowerEdge R750参测服务器配置

通过严苛工业测试的服务器长什么样?


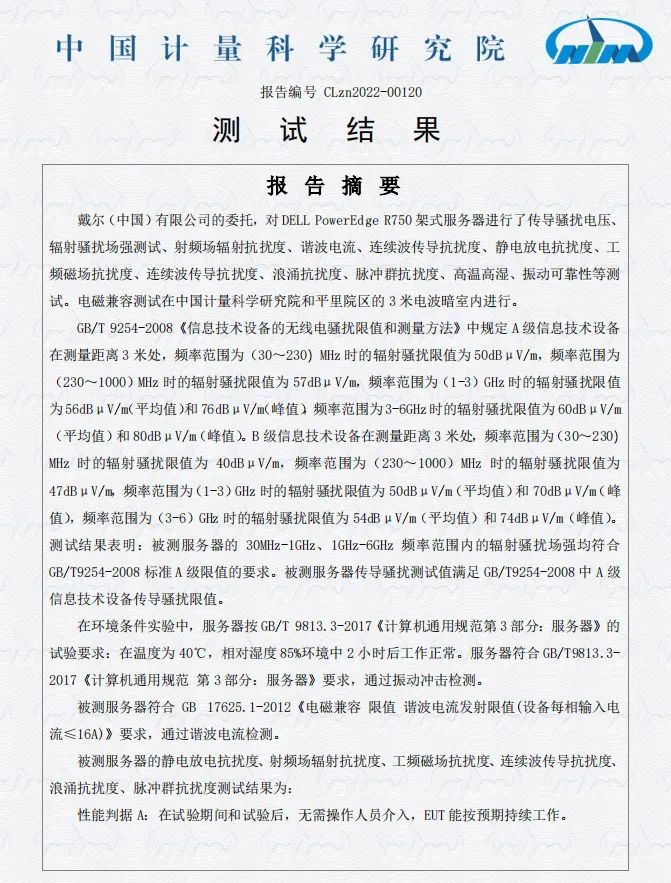
戴尔PowerEdge R750测试报告摘要

测试结果显示,PowerEdge R750和PowerEdge R750xs以强劲的性能和优秀的设计理念通过了电磁兼容、抗干扰、抗震动、恒湿恒温等一系列极端环境下的测试,并获得中国计量科学研究院的权威认证!该测试也印证了这两款服务器在绿色节能、系统散热、噪声控制、电磁兼容、宽温高湿等诸多维度均拥有优秀的品质。

通过测试可以看出,作为双插槽的2U机架式服务器,PowerEdge R750能够为最严苛的工作负载提供出色的性能,并为企业级用户关键业务保驾护航。

通过严苛工业测试的服务器长什么样?


PowerEdge R750xs服务器

通过严苛工业测试的服务器长什么样?


PowerEdge R750xs参测服务器配置

通过严苛工业测试的服务器长什么样?


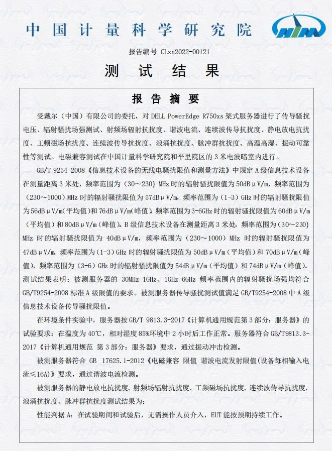
戴尔PowerEdge R750xs测试报告摘要

第二款参测产品为戴尔PowerEdge R750xs,搭配了英特尔®至强®金牌6330处理器,16*32GB RDIMM, 3200MT/s内存组合,硬盘方面则配备了M.2 480GB SSD (RAID 1)+3块Intel S4510 960GB SSD。其他配置方面与戴尔PowerEdge R750非常接近。

从测试结果可以看出,同属于戴尔PowerEdge R750系列的R750xs服务器表现同样优秀,顺利通过了诸多严苛测试。


让服务器更智能的OpenManage


值得关注的是,戴尔是较早将AI自动化管理引入服务器的厂商,通过OpenManage管理系统用户可以方便快速的实现服务器的部署、服务器状态的监控和系统更新等。

OpenManage系统管理方案是戴尔自主研发的IT系统管理解决方案,其最大特点就是直观且高效。

通过严苛工业测试的服务器长什么样?


对于企业级用户而言,OpenManage管理系统能够极大降低服务器管理的复杂度,提高工作效率,减少维护和部署的时间。OpenManage具备标准化的能源监控和警报功能,能够提供各种能源使用信息,确保IT人员能够及时且准确地了解服务器的使用情况,减少总体能耗和成本。

举例而言,企业购置了数十台PowerEdge服务器,需要进行建立磁盘阵列、安装操作系统和驱动等工作。对于数量众多的服务器而言,这一过程将耗费大量时间和人力。

此时,借助戴尔OpenManage管理系统,可以实现“1对1”本地部署、“1对多”网络部署等多种方案,仅需配置一台即可“复制”到所有服务器中,大大提高了工作效率。

同理,戴尔OpenManage各种丰富的监控、运维、能源管理等功能也让管理数据中心变得更加简单、直观。

OpenManage管理系统能够广泛支持戴尔、EMC的服务器、存储等硬件设备,对于企业级用户而言属于极具吸引力的“加分项”,并且完全免费,不会给后续使用带来成本负担。


iDRAC,戴尔独特的远程管理神器


远程管理,一直都是服务器厂商们重点推崇的技术,其最大特点在于能够通过远程搞定服务器的管理难题。而在众多远程管理方案之中,戴尔iDRAC可谓独具特色,它凭借软硬件相结合的方式,为用户提供了一套安全、高效的解决方案。

iDRAC被称为Integrated Dell Remote Access Controller,也就是集成戴尔远程控制卡,这是戴尔服务器的独有功能。简单地说,iDRAC卡相当于是附加在服务器上的一台计算机,可以实现一对一的服务器远程管理与监控,通过与服务器主板上的管理芯片BMC进行通信,监控与管理服务器的硬件状态信息。

可以说,iDRAC为服务器注入了现代化管理,并能够让用户掌控一切。当PowerEdge服务器接通电源并连接至网络以后,就可以对系统进行监视、管理、更新、故障排除和修复,iDRAC具有零接触部署和配置、组管理器和系统锁定等特性,让服务器管理变得更加简单、快捷。相较于手动部署,它在初始设置后可将每台服务器的管理员管理时间减少高达 99.1%。借助iDRAC的流式遥测技术,客户可以发现趋势、微调操作并创建预测性分析,以帮助确保峰值性能、减少停机时间并预防风险。

安全性方面,iDRAC可以通过eHTMLS web、命令行或API形式来使用,SELinux和可配置选项(如HTTPS、TLS 1.2、智能卡身份验证、LDAP和Active Directory集成)为用户提供了安全性保障。

此外,iDRAC还支持系统锁定模式,保护用户系统配置以防被恶意更改。除TLS 1.2和256位加密之外,iDRAC还提供了对通信密码的进一步细粒度控制。同时,iDRAC固件自带默认安全证书,可自动替换为受信任的证书。有了这些强大的安全功能,让用户在服务器进行远程管理之时不再有后顾之忧。

为了保障iDRAC的独立性及安全性,iDRAC还拥有自己的系统和IP地址,与服务器上的OS无关。因此,集成了iDRAC控制卡的戴尔服务器,也被誉为管理员进行远程访问和管理的神器,用户也不必再额外配备昂贵的KVM设备了。


恶劣环境下的高可用性测试


众所周知,并不是所有服务器都会部署在恒温恒湿的数据中心里,很多企业级用户受条件所限,常常会将服务器临时部署到写字楼、工厂车间甚至户外的配电柜里,这就需要服务器有非常强的适应性。

通过严苛工业测试的服务器长什么样?


在中国计量科学研究院测试中,也包含了类似场景测试,且标准更为苛刻。以电磁辐射测试场景为例,该项测试能够较好地模拟用户在使用中所遇到的辐射骚扰场景,并依此测试服务器的稳定性表现。

中国计量科学研究院的测试人员在3米电波暗室内利用电磁干扰检测设备和电磁干扰产生设备,对PowerEdge R750和PowerEdge R750xs服务器的电磁兼容性进行考核的试验。

结果表明,该产品在30MHz-1GHz频率范围内的辐射骚扰场强均优于GB9254-2008标准限值的要求。这意味着即便在更为恶劣的应用环境下,PowerEdge R750和PowerEdge R750xs服务器依旧可以保证企业的核心业务稳定运行。配合在计算能力、扩展能力及高可用方面的优势,这两款服务器能够为企业提供更高效率、更快速、更高回报的全局服务。

针对企业用户同样关心的运输、跌落等问题,中国计量科学研究院的工程师还对戴尔PowerEdge R750和PowerEdge R750xs服务器进行了全面测试。在高强度振动冲击检测环境中,两款戴尔服务器在硬件防护和安全设计方面的表现全面领先于GB/T9813.1-2016各项指标。

通过严苛工业测试的服务器长什么样?


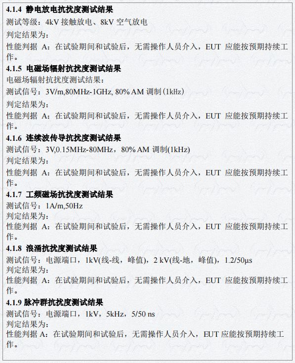
此外,还有更加高阶的服务器“折磨”测试,包括抗静电干扰、连续波导传导抗干扰、磁场、浪涌、脉冲、高温高湿运行、抗冲击、噪声等等,这些都考量服务器在极端环境下的稳定性表现。

通过严苛工业测试的服务器长什么样?


从上述测试结果可以看出,通过优秀的设计,戴尔PowerEdge R750和PowerEdge R750xs服务器能够完成所有测试项目,并且表现优秀。



从手机上各种丰富多彩的APP到规模庞大的企业级应用,我们的生活与工作早已深度融入了数字化,而这一切的背后都是由海量数据中心提供的算力支撑,因此服务器成为了我们的亲密伙伴。一直以来,企业在IT基础架构方面的投资都是一笔大额数字,如何能够使其像《政府工作报告》中规划的那样兼具经济效益与持续性呢?

依然是那句老话:打铁还需自身硬!一套集性能、可靠性、安全性稳定性于一身的服务器才是企业级客户追求的目标。而经历过中国计量科学研究院严苛的专业测试,让用户对戴尔PowerEdge R750和PowerEdge R750xs这两款服务器有了新的认识,它们不仅传承于经典,更是在硬件设计方面表现出了极高的水准。OpenManage系统方案更是成为了自动化管理的“加分项”。

相信,在AI、元宇宙等应用概念逐渐落地的时代,戴尔PowerEdge系列将继续扛起重任,继续闪耀未来。

©本站发布的所有内容,包括但不限于文字、图片、音频、视频、图表、标志、标识、广告、商标、商号、域名、软件、程序等,除特别标明外,均来源于网络或用户投稿,版权归原作者或原出处所有。我们致力于保护原作者版权,若涉及版权问题,请及时联系我们进行处理。