亚马逊云科技打造“3+3价值成就体系” 强化合作伙伴网络

作者: CBISMB

责任编辑: 贾西贝

来源: ISMB

时间: 2022-10-14 10:02

关键字: 亚马逊云科技,合作伙伴

浏览: 0

点赞: 0

收藏: 0

2022年10月14日,亚马逊云科技举办一年一度的中国合作伙伴峰会。本届峰会以“价值成就 探索无限”为主题,面向合作伙伴推出“3+3价值成就体系”,将通过核心能力建设、深度行业赋能和全域覆盖三大有力举措,以及技术支持、协同销售和人才培养的三层底座支撑,赋能合作伙伴,助力合作伙伴成就更多价值。其中,亚马逊云科技还推出了ISV全成长路径和发布了亚马逊云科技Marketplace新计划。在峰会上,亚马逊云科技还与德勤中国发布三本白皮书,帮助企业加速上云转型并在云上实现可持续发展。同时,34家合作伙伴获得了亚马逊云科技2022各项年度奖项。

“今年是亚马逊云科技合作伙伴网络(APN)和Marketplace成立十周年。我们在全球已经拥有超过12万家合作伙伴,在中国也发展了数千家合作伙伴。新推出的‘3+3价值成就体系’将进一步强化APN,加速为合作伙伴赋能,推动他们的业务发展与价值提升,实现共创共赢。” 亚马逊云科技大中华区创新成长企业及合作伙伴生态系统事业部总经理倪殿令表示。

三大举措成就合作伙伴价值

亚马逊云科技将进一步打造合作伙伴网络,从合作伙伴核心能力建设、行业解决方案开发、新领域开拓三个方面,实现合作伙伴网络全类型、全行业、全地域的覆盖。

第一,亚马逊云科技将加强合作伙伴核心能力建设,提升合作伙伴的技术和服务客户的能力。亚马逊云科技拥有业界首创的能力计划,帮助合作伙伴全方位提升专业度,建立自身差异化的竞争优势。因为其全面性和含金量,亚马逊云科技能力认证现已成为云计算行业合作伙伴能力的参考基准。目前,能力计划涵盖行业、解决方案和工作负载三个维度的29个大类的50多个认证领域,供合作伙伴进行选择。今年,亚马逊云科技还新推出了安全托管服务商认证,并在安全能力、容器能力和DevOps能力增加了新的认证分类,为合作伙伴持续提供全球前沿的技术标准,加速提升合作伙伴的能力。目前,在全球已有1,800家合作伙伴获得了超过4,500项能力认证,在大中华区已有近70家合作伙伴获得了超过120项能力认证。

第二,亚马逊云科技将进一步支持和帮助合作伙伴利用亚马逊云科技广泛而深入的云服务开发一站式的行业解决方案,满足行业客户的特定需求。目前,亚马逊云科技已经在国内与行业ISV构建了200多个联合行业解决方案;未来将继续以金融、制造、汽车、零售快消、医疗与生命健康、媒体与娱乐、游戏、教育、电商、能源与电力等十大行业为重点,加大力度为合作伙伴赋能,开发行业解决方案。本次峰会上,亚马逊云科技展示了与合作伙伴软通动力推出的针对制造行业的供应链控制塔方案。该方案可以帮助客户实现全局业务对象检测及可视、预测与根因的智能分析决策,以预警驱动的协同处理链路,以及端到端的可视洞察。

第三,亚马逊云科技将帮助合作伙伴加速全区域覆盖,一方面利用亚马逊云科技全球化优势和基础设施支持合作伙伴走向全球;另一方面加大对国内区域覆盖的投入,助力合作伙伴深耕本地。在中国,除北上广深等一线城市,亚马逊云科技合作伙伴网络已经深入到中国很多的二三线城市,在西北、西南、东南、中部等不同地区,更好地为各区域的企业提供就近服务和支持。

为此,亚马逊云科技还推出ISV全成长路径,计划赋能数千家不同成长阶段的ISV的云上转型和创新,支持数百家ISV成为全球领先企业。ISV全成长路径分为能力构建、业务启动、合作加速和走向全球四个阶段。合作伙伴将在每个阶段都获得来自亚马逊云科技的最佳支持。在能力构建阶段,亚马逊云科技将提供云创计划、沙盒开发资金、SaaS工厂等技术支持,帮助合作伙伴加速产品SaaS化和服务专业化;在业务启动阶段,通过PoC测试支持,优良架构项目,商机推荐资金,全球初创计划等方面的赋能,助力合作伙伴快速发展业务;在合作加速阶段,提供包括商机分享,联合销售系列支持,以及多元化的业务拓展渠道,差异化认证等多项赋能项目,助力合作伙伴打造业务增长飞轮;最后,利用亚马逊独有的全球资源和支持,亚马逊云科技Marketplace助力合作伙伴拓展海外业务,加强对全球客户的触达。

以三层底座提供全方位技术和资源支持

配合三大合作伙伴支持举措,亚马逊云科技还将提供技术支持、协同销售、人才培养三层底座的支撑。在技术支持方面,亚马逊云科技为合作伙伴提供全流程的专业支持,加速合作伙伴的解决方案优化、落地与推广;在方案设计阶段,亚马逊云科技与合作伙伴一起规划云上方案参考设计,针对参考架构专项赋能,参与原型测试,并针对特定需求提供SaaS产品规划,最终通过基础技术审核(FTR)实现方案优化与升级,提高解决方案竞争力。目前,亚马逊云科技已为数百家合作伙伴解决方案提供支持。

在协同销售方面,亚马逊云科技提供商机推荐、联合推广等全球各类资源和支持,帮助合作伙伴创造更多业务机会,加快其业务增长。亚马逊云科技Marketplace也为合作伙伴提供了有效的渠道,帮助他们触达全球用户,同时,显著降低销售成本,并缩短销售周期。亚马逊云科技Marketplace目前覆盖中国区域在内的26个亚马逊云科技区域,提供来自超过3,000家合作伙伴的涵盖65个品类的逾12,000个产品。亚马逊云科技Marketplace(中国区)自2020年上线以来,也快速发展,客户增长超两倍,业务量增长超三倍。目前已支持来自超过150家ISV的逾300款软件。未来两年,亚马逊云科技Marketplace(中国区)还将推动投入更多技术和运维资源,支持超过1,000家合作伙伴上线,为中国区的客户提供更多的产品选择。

在人才培养方面,亚马逊云科技打造了全面的课程组合和完整培训体系,为合作伙伴云转型的每个阶段提供支持和赋能。多元化的课程内容包括云基础课程、如何进行安全治理、优良架构最佳实践分享、现代化应用构建和如何进行业务加速等240多门课程。这将帮助合作伙伴建立强大的云人才团队,更好地服务客户。目前,亚马逊云科技已经为数百个合作伙伴开展了2万人次的多种形式和内容的免费培训,超过1万人获得了亚马逊云科技认证。

峰会上,亚马逊云科技还与德勤中国共同发布三本白皮书。《加速智慧企业云战略转型》帮助企业客户以快速、安全的方式采用SAP RISE上云;《数领未来,打造数据驱动型企业白皮书》解析汽车、消费、工业等行业的数据场景与案例,并以全球视野探讨中国企业成为数据驱动型企业之道;《探路可持续,数智创未来》为客户提供如何在云上实现业务可持续发展的蓝图和路径。

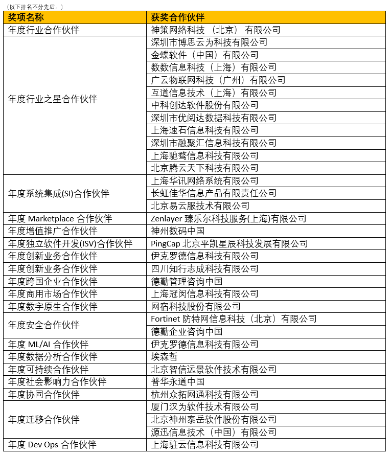
亚马逊云科技还为34家合作伙伴颁发了2022年度奖项,涵盖软件开发、系统集成、增值推广、创新业务、安全、迁移、人工智能/机器学习、数据分析、DevOps、可持续、社会影响力等19个类别,旨在表彰、展示各位合作伙伴在各领域数字化转型过程中取得的优秀成绩。

©本站发布的所有内容,包括但不限于文字、图片、音频、视频、图表、标志、标识、广告、商标、商号、域名、软件、程序等,除特别标明外,均来源于网络或用户投稿,版权归原作者或原出处所有。我们致力于保护原作者版权,若涉及版权问题,请及时联系我们进行处理。