忘记 EMUI 13,华为 P40 系列将在中国获得新的 HarmonyOS 3.1 功能
goldjin 2023-07-14 10:00:00 发布1200 浏览 29 点赞 16 收藏
华为P40系列已在中国快速引入HarmonyOS 3.1新功能,这对于运行HarmonyOS操作系统的手机用户来说是一个很大的惊喜。最新的软件更新在软件操作的流畅度方面有了很大的变化。
据悉,华为 P40 系列正在获取 HarmonyOS 固件版本 3.0.0.300 的新软件更新。该软件包大小为 1.42GB。需要说明的是,所有最新的 HarmonyOS 3.1 功能均基于 HarmonyOS 3.0.0.x 版本发布,而非 3.1 版本。
抓取此软件的模型:
- P40 ANA-AN00
- P40 ANA-TN00
- P40 ANA-AL00
- P40 Pro – ELS-AN00
- P40 Pro – ELS-TN00
- P40 Pro+ – ELS-AN10
EMUI 13:
在中国以外,华为 P40 Pro 用户正在等待下一个重大更新 - EMUI 13。不过,该公司暂时尚未确认此次推出。

更新日志:
服务小部件:
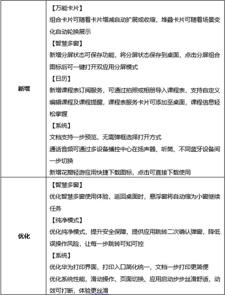
- 服务部件组合可以随着部件的增减而自动扩展或收缩,堆叠部件可以随情况变化。
智能多窗口:
- 新增保存分屏组合功能,将分屏状态保存到主屏幕,点击分屏组合图标即可一键开启双应用分屏模式
日历:
- 新增课程订阅服务,可通过拍照或相册导入课程,支持自定义编辑课程和课程提醒,可在主屏幕添加课程服务卡,轻松获取课程信息。
系统:
- 文档支持一步预览,无需弹出框选择打开方式
- 通过多设备广播控制中心,通话音频可在扬声器、耳机和不同蓝牙设备之间一步切换
- 新增花瓣灯游戏快速下载图标,点击即可直接下载使用
智能多窗口:
- 优化智能多窗口体验,返回主屏幕时悬浮窗自动收缩为小窗口继续任务
应用程序卫士:
- 优化应用卫士,提升安全性,提供应用跳转二次确认弹窗,降低误操作风险,让每个跳转步骤可知可控
系统:
- 优化华为打印界面,简化统一打印入口,一步到位,更轻松打印文档。
- 优化系统性能,滑动操作、页面切换、应用启动每一步都流畅自如。动效可中断,体验更流畅
如何更新
华为 P40 系列用户可以通过设置 > 系统和更新 > 软件更新下载最新的 HarmonyOS 3.1 功能,然后检查更新。
©本站发布的所有内容,包括但不限于文字、图片、音频、视频、图表、标志、标识、广告、商标、商号、域名、软件、程序等,除特别标明外,均来源于网络或用户投稿,版权归原作者或原出处所有。我们致力于保护原作者版权,若涉及版权问题,请及时联系我们进行处理。
分类
其它
相关推荐
【划重点】HarmonyOS 应用市场审核 3.5 驳回“十大高频问题”全解析
鸿蒙小助手
1891
0子组件的点击事件,如何正确让父组件进行响应?
鸿蒙小助手
3504
0怎么实现一个图片一直循环上下匀速移动的动画效果?
鸿蒙小助手
7847
0在 HarmonyOS 中,如果用户拒绝了应用的某个权限请求,应用中要如何处理?
鸿蒙小助手
7676
0元服务如何播放rawfile中的音频文件?
鸿蒙小助手
8018
0
goldjin
我还没有写个人简介......
1235
帖子
0
提问
1248
粉丝
最新发布
CodeGenie AI辅助鸿蒙应用调优 三类高频性能问题定位不再头疼
2025-09-23 17:31:53 发布鸿蒙生态加速进击,10亿投入构筑AI生态基石
2025-09-22 02:08:04 发布热门推荐