[HarmonyOS][K老师]鸿蒙中两种路由方案(一):
原创
1339 浏览 18 点赞 0 收藏
HarmonyOS 路由方案深度对比:Navigation vs Router
一、架构设计本质差异
| 维度 | Navigation (推荐) | Router (不推荐) |
|---|---|---|
| 设计理念 | 组件化导航框架 | 传统页面路由模型 |
| 核心单元 | 可复用的ArkUI组件 | 使用@Entry修饰的页面 |
| 状态管理 | 内置路由栈(NavPathStack)管理 | 无显式路由栈管理 |
二、核心能力对比
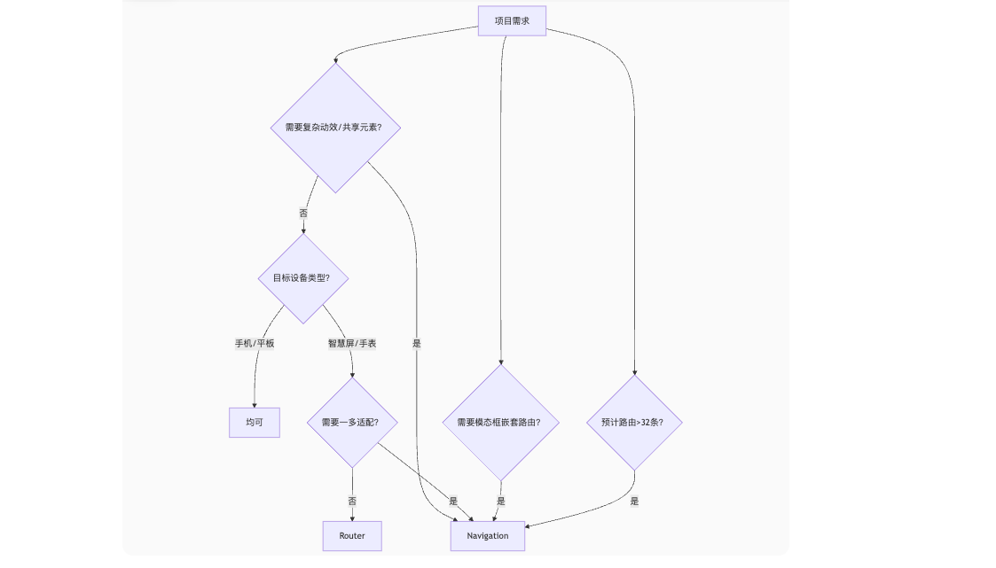
- 基础功能实现标题栏联动✅ Navigation 自动集成标题/返回按钮❌ Router 需手动实现状态栏组件转场动画控制✅ Navigation 支持共享元素转场/自定义动效❌ Router 仅基础跳转动画
- 高级能力支持能力NavigationRouter一多设备适配✅❌模态框嵌套路由✅❌动态路由加载✅❌路由栈操作✅❌路由数量限制无32条
- 参数传递机制
三、性能关键指标
| 性能维度 | Navigation 优势 | Router 劣势 |
|---|---|---|
| 启动速度 | 组件按需加载 | 全量页面初始化 |
| 内存占用 | 引用传递减少拷贝开销 | 深拷贝导致内存峰值 |
| 渲染效率 | 支持组件级更新 | 整页刷新 |
| 扩展性 | 无路由数量限制 | 32路由上限 |
四、适用场景决策树

五、技术演进趋势
- Navigation 核心优势未来兼容性:华为主力演进方向跨设备能力:原生支持一多设备适配生态整合:深度集成状态管理API
- Router 限制警示停止功能更新(仅维护)无法实现复杂转场效果大对象传递可能引发OOM
六、迁移建议
- 必须使用 Navigation 的场景企业级应用开发跨设备适配需求需要动态路由加载复杂转场动画实现
- 可暂用 Router 的场景简单工具类小程序页面数量<10的轻量应用短期临时性项目
架构选型结论:新项目必须采用Navigation架构,存量项目逐步迁移。Router仅作为过渡方案适用于超轻量场景,在复杂应用开发中将面临不可逾越的技术限制。
©本站发布的所有内容,包括但不限于文字、图片、音频、视频、图表、标志、标识、广告、商标、商号、域名、软件、程序等,除特别标明外,均来源于网络或用户投稿,版权归原作者或原出处所有。我们致力于保护原作者版权,若涉及版权问题,请及时联系我们进行处理。
分类
HarmonyOS
标签
HarmonyOS
K老师
鸿蒙路由方式
暂无评论数据
发布
相关推荐
以技术破局,以生态赋能|IAM亮相鸿蒙智选峰会,X5Ultra引领智家健康新趋势
云上修代码
2171
0鸿蒙智选720智能空气净化器铂境Pro Max亮相鸿蒙峰会 以硬核科技定义智慧健康新标杆
快乐编译者
1168
0华为全场景亮相AWE 2026:华为鸿蒙智家 智慧全生态重塑未来家
2030
0华为鸿蒙智家技术升级,多款新品亮相AWE2026
老李的控制台
1202
0微信鸿蒙版 App 扫码登录手表端要求公布,手机系统需升级至 HarmonyOS 6.0.0.130 及以上版本
1361
0K老师
大家好我是K老师,这是我的个人介绍:鸿蒙先锋,鸿蒙开发者达人,鸿蒙应用架构师,HDG组织者,可0-1开发纯血鸿蒙应用,可0-1开发前端加鸿蒙混合应用,可0-1开发PC端鸿蒙应用。
118
帖子
0
提问
1412
粉丝
最新发布
[HarmonyOS][K老师]鸿蒙中主线程与子线程通信机制详解,Emitter,Worker,EventHandler和EventRunner。
2026-01-28 11:31:47 发布[HarmonyOS][K老师]鸿蒙大文件上传方案。
2026-01-28 10:30:53 发布热门推荐