[HarmonyOS][K老师]鸿蒙当中几种不同的数据存储方案:Localstorage、Appstorage、PersistentStorage、用户首选项、持久化方案。 详解=>
原创
7307 浏览 98 点赞 0 收藏
HarmonyOS 数据存储方案:
一、核心方案对比
| 方案 | 层级 | 数据容量 | 持久性 | 适用场景 | 性能影响 |
|---|---|---|---|---|---|
| LocalStorage | 页面级 | 页面生命周期内 | ❌ 临时 | 单页面内组件状态共享 | 无磁盘操作,高效 |
| AppStorage | 应用全局 | 应用运行期间 | ❌ 临时 | 跨页面UI状态共享 | 内存操作,高效 |
| PersistentStorage | 应用全局 | ≤2KB | ✔️ 持久 | 关键UI状态持久化 | 同步磁盘操作,需谨慎 |
| 用户首选项 | 设备级 | 16MB/条×1万条 | ✔️ 持久 | 用户配置/小规模结构化数据 | 异步操作,低影响 |
| 关系型数据库 | 设备级 | 2MB/条,无限总量 | ✔️ 持久 | 大规模结构化数据存储 | 异步操作,中等影响 |
二、关键特性深度解析
- LocalStorage作用域:绑定单个UI页面实例生命周期:随页面销毁自动释放典型用例:表单临时数据、页面内组件通信
- AppStorage全局单例:整个应用共享同一实例数据联动:支持与LocalStorage双向同步典型用例:主题切换、语言设置等全局状态
- PersistentStorage核心限制:严格 ≤2KB 数据量仅支持基础数据类型UI线程同步写盘(性能敏感)工作原理:作为AppStorage的持久化代理典型用例:用户登录状态、核心开关配置
- 用户首选项 (Preferences)存储机制:XML格式键值对存储优势:支持异步操作数据类型丰富(string/bool/number等)典型用例:用户个性化设置、应用配置项
- 关系型数据库核心能力:SQLite实现的完整关系模型事务支持/复杂查询数据加密能力典型用例:用户历史记录、聊天数据、业务日志
三、性能优化关键点
- PersistentStorage 黄金法则绝不超过2KB数据量仅存储高频访问的关键状态避免在渲染循环中更新
- 大数据存储策略
- 读写优化技巧首选项:批量操作替代频繁单次读写数据库:使用事务处理批量操作建立合理索引PersistentStorage:合并关联属性更新
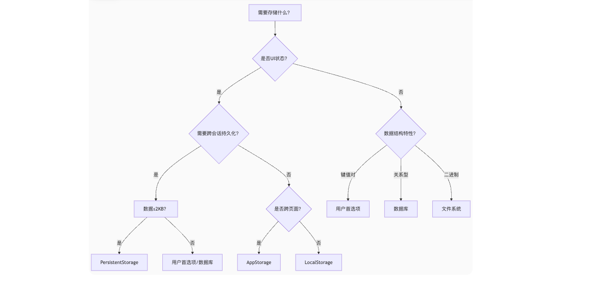
四、方案选型决策树

五、实践警示
- PersistentStorage 三大禁忌存储大对象(如图片二进制)高频更新(>1次/秒)在页面初始化前访问
- 首选项边界条件避免单条数据接近16MB极限超过1万条时考虑分库
- 数据库最佳实践单条记录压缩至<2MB敏感数据启用加密定期执行VACUUM优化
六、进阶场景推荐组合
- 用户配置系统
- 数据看板应用实时指标:AppStorage (内存)用户自定义配置:PersistentStorage历史数据集:数据库分表存储
通过分层存储策略,实现性能与持久化的最佳平衡。
©本站发布的所有内容,包括但不限于文字、图片、音频、视频、图表、标志、标识、广告、商标、商号、域名、软件、程序等,除特别标明外,均来源于网络或用户投稿,版权归原作者或原出处所有。我们致力于保护原作者版权,若涉及版权问题,请及时联系我们进行处理。
分类
HarmonyOS
标签
HarmonyOS
K老师
鸿蒙存储方案
暂无评论数据
发布
相关推荐
开放原子“园区行”(上海站)即将启幕,开源数据集专场解锁AI数据价值新可能
写不完的需求
2760
0以技术破局,以生态赋能|IAM亮相鸿蒙智选峰会,X5Ultra引领智家健康新趋势
云上修代码
2171
0鸿蒙智选720智能空气净化器铂境Pro Max亮相鸿蒙峰会 以硬核科技定义智慧健康新标杆
快乐编译者
1168
0华为全场景亮相AWE 2026:华为鸿蒙智家 智慧全生态重塑未来家
2030
0华为鸿蒙智家技术升级,多款新品亮相AWE2026
老李的控制台
1202
0K老师
大家好我是K老师,这是我的个人介绍:鸿蒙先锋,鸿蒙开发者达人,鸿蒙应用架构师,HDG组织者,可0-1开发纯血鸿蒙应用,可0-1开发前端加鸿蒙混合应用,可0-1开发PC端鸿蒙应用。
118
帖子
0
提问
1412
粉丝
最新发布
[HarmonyOS][K老师]鸿蒙中主线程与子线程通信机制详解,Emitter,Worker,EventHandler和EventRunner。
2026-01-28 11:31:47 发布[HarmonyOS][K老师]鸿蒙大文件上传方案。
2026-01-28 10:30:53 发布热门推荐