[HarmonyOS][K老师]axios跟华为鸿蒙提供的http有什么区别?
原创
13700 浏览 381 点赞 0 收藏
一、核心定位差异
| 维度 | Axios | 华为鸿蒙 HTTP (@ohos/net.http) |
|---|---|---|
| 性质 | 跨平台第三方库 | 鸿蒙系统原生 API |
| 设计目标 | 简化 HTTP 请求,提供高级功能封装 | 提供系统级网络通信能力,保证安全与性能 |
| 适用平台 | 浏览器、Node.js、鸿蒙(需适配层) | 仅 HarmonyOS 应用 |
二、功能特性深度对比
1. 开发体验与语法
- Axios// 链式调用 + 统一错误处理 axios.get('/api/data', { params: { id: 1 } }) .then(res => console.log(res.data)) .catch(err => handleError(err)); // 拦截器示例(全局逻辑封装) axios.interceptors.request.use(config => { config.headers.Authorization = getToken(); return config; });优势:类 Fetch 的 Promise 语法、拦截器机制(日志/鉴权/错误统一处理)、自动 JSON 转换、简洁的取消请求方案(CancelToken)。痛点:在鸿蒙中需依赖 @ohos/axios 适配库。
- 华为 HTTP// 原生模块调用(需手动处理多步骤) import http from '@ohos/net.http'; let request = http.createHttp(); request.request( "网址", { method: http.RequestMethod.GET }, (err, res) => { if (err) { /* 分散的错误处理 */ } let data = JSON.parse(res.result as string); // 手动解析 JSON } );优势:直接调用系统能力,无第三方依赖。痛点:回调地狱风险、需手动解析数据、无拦截器等高级封装。
2. 高级能力支持
| 能力 | Axios | 华为 HTTP | 说明 |
|---|---|---|---|
| 拦截器 | ✅ | ❌ | Axios 可全局注入逻辑(如 Token 刷新) |
| 请求取消 | ✅ (CancelToken) | ✅ (task.abort()) | 两者均支持但 Axios 方案更简洁 |
| 文件上传 | ✅ | ✅ | 华为需使用 @ohos.request 上传文件 |
| 超时配置 | ✅ | ✅ | 基础能力两者均具备 |
| 自动重试 | ❌(需插件) | ❌ | 均需手动实现 |
3. 安全与合规性
- 华为 HTTP 的核心优势:系统级 TLS 加密:直接使用鸿蒙的网络安全栈,符合金融/政务等高安全场景要求。CA 证书管理:原生支持证书校验(sslcerts 目录配置)。权限管控:严格受 ohos.permission.INTERNET 权限约束。
- Axios:依赖底层平台安全性,在鸿蒙中通过适配层实现,无额外安全增强。
三、性能关键维度
| 指标 | Axios(鸿蒙适配版) | 华为 HTTP | 分析 |
|---|---|---|---|
| 请求延迟 | ≈ 原生 | 原生最优 | 适配层带来微小开销(可忽略) |
| 并发能力 | 依赖 JavaScript 引擎 | 系统网络线程池 | 华为在高并发场景更稳定 |
| 内存占用 | 较高(包含适配层代码) | 更低(直接调用系统) | 对轻量应用影响显著 |
| 大数据传输 | 依赖 Stream 处理 | 原生分块传输支持 | 华为处理 10MB+ 文件更有优势 |
💡 性能建议:对于高频小请求(如 API 调用),两者差异不大;对于大文件传输或高并发场景(如消息推送),优先选择华为原生方案。
四、生态与工程化
| 维度 | Axios | 华为 HTTP |
|---|---|---|
| 社区资源 | ⭐⭐⭐⭐⭐ (npm 周下载 4 千万+) | ⭐⭐ (文档为主,案例较少) |
| 调试工具 | Chrome 网络面板直接可见 | 需使用 DevEco 抓包工具 |
| TypeScript 支持 | 完善的类型定义 | 基础类型支持 |
| 测试友好度 | 易 Mock(Jest) | 需依赖鸿蒙测试环境 |
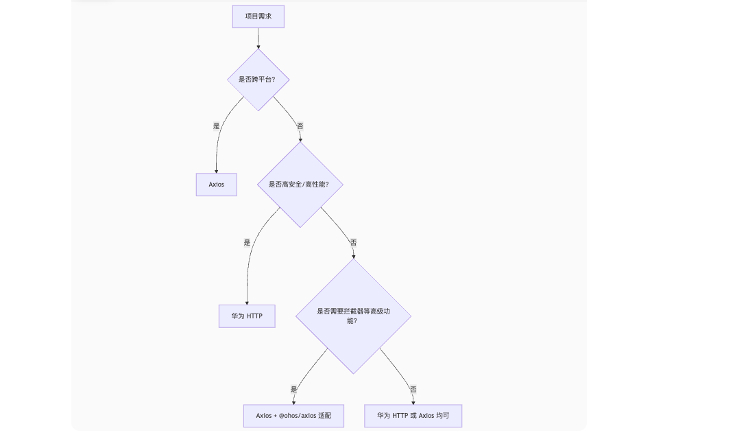
五、选型决策树

六、最佳实践建议
- 推荐 Axios 的场景:已有 Web 项目迁移至鸿蒙,需复用网络层代码。需要拦截器、统一错误处理等高级封装。开发管理后台等非性能敏感型应用。
- 推荐华为 HTTP 的场景:金融/医疗等安全敏感应用。高频大文件传输(如音视频应用)。系统服务类应用(要求低内存占用)。
- 混合方案:在复杂应用中可组合使用:// 使用华为 HTTP 实现文件上传 import http from '@ohos/net.http'; // 使用 Axios 处理普通 API 请求 import axios from '@ohos/axios';
- 性能优化关键:华为 HTTP:启用 enableCache 缓存重复请求,复用 HttpClient 实例。Axios:在鸿蒙中关闭 transformResponse 减少解析开销(若响应为纯文本)。
终极总结
| 维度 | 胜出方 | 原因 |
|---|---|---|
| 开发效率 | Axios | 链式调用 + 拦截器 + 自动 JSON 解析大幅减少样板代码 |
| 性能 | 华为 HTTP(原生) | 直接调用系统网络栈,无适配层开销,高并发更稳定 |
| 安全 | 华为 HTTP | 深度集成鸿蒙安全体系(CA 证书/权限管控) |
| 灵活性 | Axios | 跨平台支持 + 丰富的社区插件(如适配 OAuth2.0) |
建议:普通应用首选 Axios 提升开发效率;系统级应用或高性能场景坚定选择华为原生 HTTP 模块。两者并非互斥,混合使用可兼顾效率与性能。
©本站发布的所有内容,包括但不限于文字、图片、音频、视频、图表、标志、标识、广告、商标、商号、域名、软件、程序等,除特别标明外,均来源于网络或用户投稿,版权归原作者或原出处所有。我们致力于保护原作者版权,若涉及版权问题,请及时联系我们进行处理。
分类
HarmonyOS
标签
HarmonyOS
K老师
暂无评论数据
发布
相关推荐
以技术破局,以生态赋能|IAM亮相鸿蒙智选峰会,X5Ultra引领智家健康新趋势
云上修代码
2171
0鸿蒙智选720智能空气净化器铂境Pro Max亮相鸿蒙峰会 以硬核科技定义智慧健康新标杆
快乐编译者
1168
0华为全场景亮相AWE 2026:华为鸿蒙智家 智慧全生态重塑未来家
2030
0华为鸿蒙智家技术升级,多款新品亮相AWE2026
老李的控制台
1202
0微信鸿蒙版 App 扫码登录手表端要求公布,手机系统需升级至 HarmonyOS 6.0.0.130 及以上版本
1361
0K老师
大家好我是K老师,这是我的个人介绍:鸿蒙先锋,鸿蒙开发者达人,鸿蒙应用架构师,HDG组织者,可0-1开发纯血鸿蒙应用,可0-1开发前端加鸿蒙混合应用,可0-1开发PC端鸿蒙应用。
118
帖子
0
提问
1412
粉丝
最新发布
[HarmonyOS][K老师]鸿蒙中主线程与子线程通信机制详解,Emitter,Worker,EventHandler和EventRunner。
2026-01-28 11:31:47 发布[HarmonyOS][K老师]鸿蒙大文件上传方案。
2026-01-28 10:30:53 发布热门推荐