鸿蒙小助手 2025-06-23 16:49:30 发布近日,京东正式开源了Taro on HarmonyOS C-API 版本,为鸿蒙应用跨端开发提供高性能框架。这次版本的发布,带来了更丰富的样式适配、更高效的渲染性能、更全面的组件支持,让开发者以Web范式的方式来开发出媲美鸿蒙性能的应用,为鸿蒙应用生态的丰富注入强大的动力。

图:京东鸿蒙版应用
整体技术架构
Taro on HarmonyOS 技术方案支持开发者使用 React DSL 来开发鸿蒙应用,在整体架构上可以简单分为三层:

图:Taro on HarmonyOS React
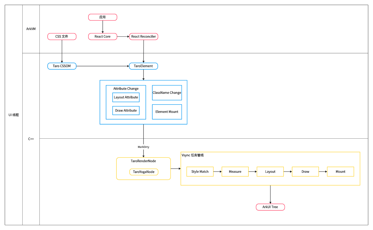
最上层是应用业务代码所在的 ArkVM 层,这一层在 C-API 版本中主要运行业务代码、React 的核心代码以及少量的 Taro 运行时代码。
中间层是 Taro 的 CSSOM 和 TaroElement 树,负责处理上层 Taro 运行时代码传递下来的指令,比如 TaroElement 节点树创建,绑定关系以及设置属性等操作。
最下层存放的是 TaroRenderNode 虚拟节点树,这棵节点树和真正的上屏节点树是一一对应的关系,同时在 TaroRenderNode 节点树内会创建对应的 Yoga 节点。

图:Taro on HarmonyOS React DOM
同时,Taro还基于鸿蒙提供的VSync机制设置一套任务处理管线,来处理中间层和下层节点树产生的样式匹配、节点测量、节点布局、样式设置以及节点上屏等任务,来保证任务的时序性和最后上屏渲染结果的正确性。
重点特性
在特性方面,Taro on HarmonyOS 技术方案具备“丰富的能力支持、媲美 ArkTS 的高性能、支持 C-API 渲染模式”等三大重点特性。
(1) 丰富的能力支持
C-API 版本的 Taro on HarmonyOS支持常用组件和 API ,不仅支持React 18+,还支持View、Text、Image、Video 等近33个Taro组件,以及支持如getSystemInfo、getStorage 等常用的API,针对逻辑较为复杂的 API 如:createSelectorQuery 以及 createIntersectionObserver,也在C++侧进行了重新的实现,大幅提升了执行性能。
此外C-API 版本支持大部分常见的 CSS 能力:
支持常见的 CSS 样式和布局,支持 flex、伪类和伪元素
支持常见的 CSS 定位,绝对定位、fixed 定位
支持常见的 CSS 选择器和媒体查询
支持常见的 CSS 单位,比如 vh、vw 以及计算属性 calc
支持 CSS 变量以及安全区域等预定义变量
同时,在参考浏览器 CSSOM 的实现方式基础上,在C++实现了一套 CSSOM 逻辑,里面包含了样式解析、样式匹配、样式合成和应用整个链路的样式处理逻辑。
图:Taro on HarmonyOS CSS
另外,Taro 引入了 Yoga 布局引擎来计算渲染节点的位置和大小,最大程度保证 Taro 构建出来的鸿蒙应用中渲染样式和 W3C 规范的一致性。

图:Taro on HarmonyOS Style
(2)媲美 ArkTS 的高性能
在 C-API 的版本中,ArkVM 层的 Taro 运行时内容已削减到非常薄,将 TaroElement 的大部分内容都下沉到了 C++ 侧,并在 ArkVM 层取消了他们之间父子关系的绑定,极大地提升了 TaroElement 相关逻辑的性能。
图:Taro on HarmonyOS CAPI
另一方面,在 C++ 侧 Taro 会指令式地调用 ArkUI 在 C++ 侧提供的 API,来高效地创建节点、设置属性、绑定事件以及绘制上屏。
Taro 还针对长列表场景针对性地提供了长列表类型组件,并对长列表类型组件进行了优化,提供了懒加载、预加载和节点复用等功能,有效地解决大数据量下的性能问题,提高应用的流畅度和用户体验。

图:Taro on HarmonyOS Virtual List
(3)支持 C-API 的渲染模式
Taro 的组件和 API 是以小程序作为基准来进行设计的,因此在实际的鸿蒙应用开发过程中,会出现部分所需的组件和 API 在 Taro 中不存在的情况,因为针对这种情况,在 C-API 版本中,Taro 支持将初始页面或者组件混合编译到 Taro 鸿蒙项目中,支持 Taro 组件和鸿蒙组件在页面上的混合使用。

图:Taro on HarmonyOS CAPI Hybrid
使用指南
Taro on HarmonyOS技术方案已开源至Github,开发者可搜索“taro”以获取更多信息:

使用前,开发者可先安装Harmony插件

添加插件配置

编译项目
如果需要编译鸿蒙应用,同时使用编译鸿蒙组件,可以在页面配置中添加 entryOption: false 表示该页面是组件,同时可以用过 componentName 指定组件导出名。

Taro on HarmonyOS C-API 版本经历了京东鸿蒙 APP 的实践,从综合性能、生态以及开发体验都更上一层楼。未来,京东团队还会基于当前的 Taro on HarmonyOS C-API 方案,进行多线程的架构升级以及 React 的 C++ 化,进一步提升 Taro 在鸿蒙端侧的性能,并极大地降低应用的丢帧率。欢迎广大开发者一起参与 Taro on HarmonyOS 的共建,推动 Taro 更好发展。
华为在未来也将持续携手生态伙伴共建创新,面向底座技术、通用能力、垂类行业等场景推出系列开发者场景化解决方案,不断提升鸿蒙应用的创新体验和开发效率,与广大开发者共建繁荣的鸿蒙生态。
相关推荐
周正
748
0
周正
1474
0
周正
558
0
周正
1120
0
周正
1918
0
鸿蒙小助手
致力于为鸿蒙开发者谋福利
帖子
提问
粉丝
【划重点】HarmonyOS 应用市场审核 3.5 驳回“十大高频问题”全解析
2026-02-13 21:44:15 发布ArkUI框架运行原理与常见性能优化方案
2026-02-12 19:40:38 发布