华为鸿蒙操作系统Harmony OS 2.0上周发布后,引起了全世界的关注和舆论。然而,发布只是开始。鸿蒙生态系统能否迅速建立并获得友商,是其持续发展壮大的关键。

我想大家都非常关心一个问题:到目前为止,哪些合作伙伴加入了鸿蒙生态?
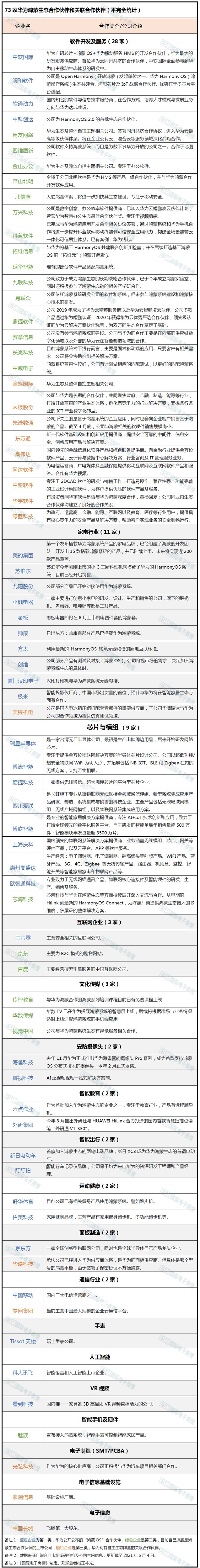
据华为总裁于成东介绍,目前已有300多家应用和服务合作伙伴、1000多家硬件合作伙伴、50多万家开发者参与了宏盟的生态设计。
最近通过各种渠道收集到的“国际电子商务信息”,据不完全统计,宏盟生态合作伙伴的具体名单,主要分为三类:第一类,华为正式公布“宏盟OS”合作伙伴名单(36家),名单来源为:HarmonyOS connect合作伙伴峰会,2021年5月18日,2021年6月2日“鸿蒙操作系统与华为完成场景新品发布”,哈莫尼奥斯官网展示,第二类为已通知的上市公司(22家),信息来源于上市公司公告、官方新闻、投资者互动平台等公共渠道;三是华为在自己的生态阵营中拥有15家关联合作伙伴,包括但不限于现有的智能硬件生态系统(如华银科技、广弘科技等)、昆鹏生态系统(如浪潮信息等)。

大名单中的大多数是软件生态的合作伙伴;硬件主要是物联网设备,主要是智能家电,在我们最关注的智能手机领域,没有厂家可以进入,魅族上市的只有与鸿蒙生态相关的灯具,而手机和手表仍然是Android系统,目前的情况是正常的,鸿蒙本身就定位于下一代的东西。
只有更多的物联网设备接入,宏盟系统才能充分发挥自身的优势和独特的体验,通过示范效应获得更多的合作伙伴接入,遗憾的是手机朋友还没有加入,但这是正常的,因为所有的手机厂商都是基于安卓的。
华为消费软件部总裁王成鲁也表示,公司到底选不选鸿蒙是企业的选择,鸿蒙生态迫切需要合作伙伴,但如果想成为华为的合作伙伴,就不能为所欲为。
无论是资质测试、合作还是其他步骤,都会有一定的门槛,据悉华为的合作伙伴分为生态产品合作伙伴和生态解决方案合作伙伴,包括认证级别,优先级别和战略级别。

希望有更多的合作伙伴加入生态鸿蒙。一方面,我们可以更快地体验到物联网5g智能联盟的便捷和快捷。另一方面,通过生态规模的引领,我们可以在新一代技术竞争和标准制定中拥有更多的话语权。
相关推荐
CBI资讯
326
0
周正
74
0
周正
414
0
周正
656
0
周正
681
0宋你一朵小红花
我还没有写个人简介......
帖子
提问
粉丝
华为鸿蒙 HarmonyOS 6.0.0.108 SP2 Developer 版本新增 9 套桌面图标
2025-10-20 23:17:16 发布注意!华为开启鸿蒙6.0系统推送,稳定性提升
2025-10-14 15:10:36 发布